Diode Bridge Footprint Kicad

Cp Aquila

Hd04 T Diodes Inc Pcb Footprint Symbol Download

Gbu1010 Diodes Inc Pcb Footprint Symbol Download


Hello Semi Tm
Irf9358pbf International Rectifier Pcb Footprint

Incorrect Pinout For Diode Bridge W005g Issue 1440

Solved As Of Yet Undefined Cvpcb Trouble Software

Mill Slots In A Pc Board Using Kicad And Flatcam Hobbycnc

U Dfn3030 4 Footprint Anyone Footprints Kicad Info Forums

The Start Of The Digi Key Kicad Library Digikey

Add Arjp11a Masa B A Emu2 Rj45 Connector Issue 2267

Kicad

Kicad

Kbl04 E4 51 Footprint Symbol By Vishay Semiconductor

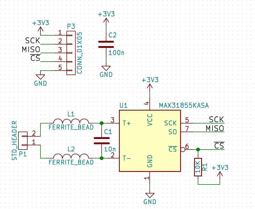
Build A Thermocouple Amplifier And Custom Kicad Libraries
Comments
Post a Comment